meta data voor deze pagina
  •  

Dit is een oude revisie van het document!


Installatie JULLIX energiebeheer

Voorbereiding installatie

Digitale meter

Het Jullix energiebeheersysteem maakt gebruik van de P1 poort van de digitale meter. De eerste vereiste voor de installatie is dus de aanwezigheid van een digitale meter. Dit dient gecontrolleerd en geactiveerd te worden door de eindklant, de eigenaar.

Aanvraag digitale meter

De digitale meter kan aangevraagd worden via deze link:Mijn Fluvius

P1 poort activeren

De P1-poort van de slimme meter van Fluvius is standaard gesloten. Het is noodzakelijk om de P1-poort van je elektriciteitsmeter open te stellen en te activeren alvorens we het Jullix energiebeheer kan geïnstalleerd worden. Zolang de P1-poort niet open en actief is, kan de installatie niet of niet optimaal functioneren! De eindklant kan de P1-poort activeren, via de website van Fluvius Belangrijk! Het kan dat Fluvius je EAN-code niet onmiddellijk herkent als een EAN-code met een slimme/digitale meter. Je krijgt in dit geval een foutmelding dat er geen digitale meter op je EAN gekend is. Dit lost zichzelf normaal op na enkele uren/dagen. Als dit na 48 uur nog steeds niet opgelost is, contacteer dan Fluvius (078 35 35 34)

Nadat je de activatie van je P1-poort hebt aangevraagd, kan het tot 48 uur duren vooraleer deze effectief open en actief is. Dus vraag de activatie tijdig aan voor de installatie. Of de P1 poort geactiveerd is kan je zien op het display van de digitale meter.

Jullix en Extenders

Bekabeld, zonder Extenders

De eenvoudigste en betrouwbaarste installatie is de installatie waarbij de digitale meter, de omvormers en de internet verbinding in dezelfde ruimte geïnstalleerd zijn en met kabels verbonden kunnen worden.

Eenvoudig installatie zonder extenders

Draadloos met één of meer extenders

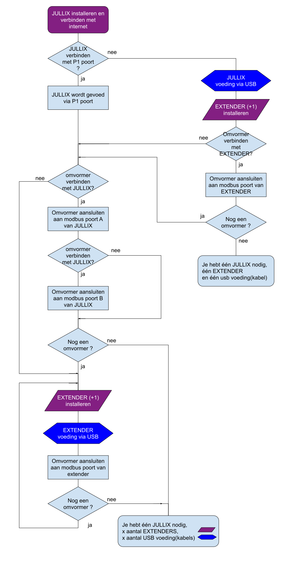
Wanneer de installatie zich niet in één ruimte bevindt, of niet via een kabel verbonden kan worden, kunnen Jullix Extenders ingezet worden. Naast de Jullix worden er dan ook één of meerdere extenders gebruikt, afhankelijk van de situatie. Deze Extenders worden dan via een eigen wifi netwerk rechtstreeks verbonden met de Jullix. De Jullix moet via een kabel aan het internet verbonden worden. Hoe je installatie er kan uitzien, hoeveel extenders je nodig hebt, en hoeveel USB voedingen je nodig hebt kan je met behulp van het flowchart bepalen.

Complexere installatie met extenders

Terug naar installatie JULLIX energiebeheer